学术报告

首页 -- 学术报告 -- 正文

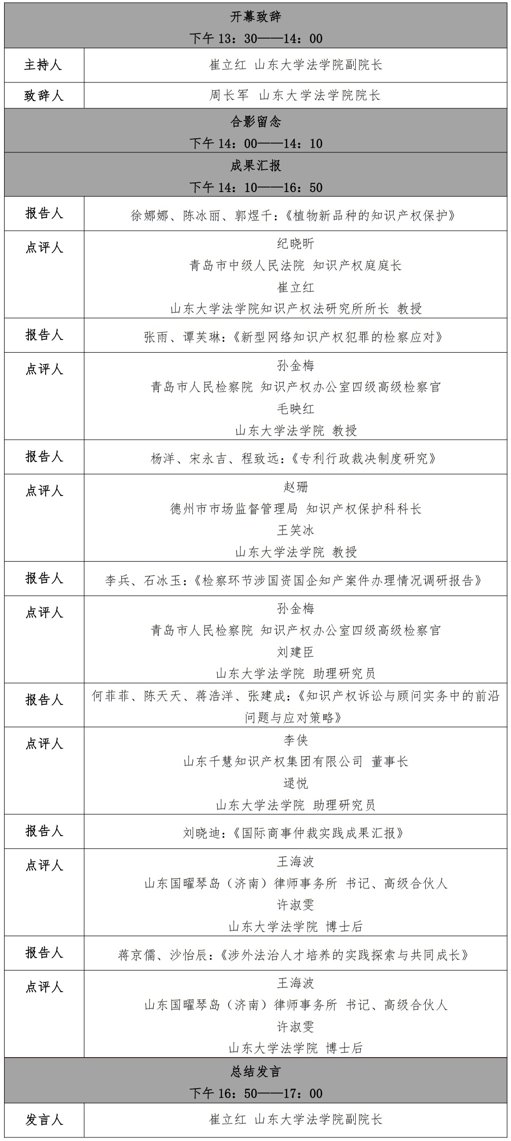
会议议程 | 庆祝第25个世界知识产权日“以实践为导向”特色班研究生实习成果报告会
作者:        发布时间:2025-04-20        阅读量:


审核 | 董雪梅

版权所有:73882必赢网页版(中国)有限公司 2012 All Rights Reserved

投稿邮箱:lawschoolwangzhan@163.com

地址:青岛市即墨区滨海路72号73882必赢网页版青岛校区     邮编266237

          济南市历城区洪家楼5号73882必赢网页版洪家楼校区    邮编250100

版权所有:73882必赢网页版(中国)有限公司 2012 All Rights Reserved

投稿邮箱:lawschoolwangzhan@163.com

地址:青岛市即墨区滨海路72号73882必赢网页版青岛校区     邮编266237

          济南市历城区洪家楼5号73882必赢网页版洪家楼校区    邮编250100